适用于工模具钢、高速钢、不锈钢等材料的淬火后回火处理;不锈钢、钛及钛合金、有色金属等材料的固溶后时效处理;有色金属的再结晶时效处理。
产品名称:单室卧式/立式回火真空炉
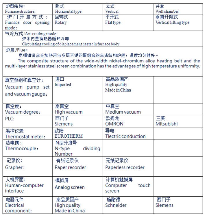
PJH-规格:见技术参数/PJH- specifications: Technical parameters attached
用途:适用于工模具钢、高速钢、不锈钢等材料的淬火后回火处理;不锈钢、钛及钛合金、有色金属等材料的固溶后时效处理;有色金属的再结晶时效处理
特点:
加热元件采用多区控温布置,温度均匀性达±3℃
1. 采用金属屏为加热室隔热层
2. 对流风机搅拌循环,加热时间短,热效率高
3. 编程工艺灵活输入,机械动作稳定可靠,故障自动报警/显示
4. 风机变频驱动、九点测温
5. 全智能化工业计算机控制系统并有一套手动操作系统
6. 操作简洁、编程工艺灵活输入、机械动作稳定可靠
7. 手动/半自动/自动 故障自动报警/显示
配置选择:
